Muzique logo AMZ Guitar Effects Blog

Multi-Purpose Opamp PC Board

MULTIPLE CIRCUITS WITH ONE PCB


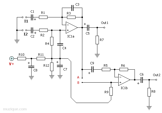
This is the complete schematic for the circuit that is contained on the AMZ Multi-Purpose Opamp PC Board. Some of the example circuits will not utilize every part that has been positioned on the board. Extra parts have been included to add flexibility and options to the boards. The basic idea is to create a single pc board that can be used to make multiple projects, including boosters, buffers and more.

If a part is not shown on the schematic or in the parts list for one of the circuits, then it is not required for that project and can be left empty on the pcb.
It is designed for use with a dual opamp chip, and many are available with different performance characteristics. This board is the ultimate in versatility!

This is the blank 1.90" x 1.25" Opamp Multi-Purpose pcb. You can match the location of the parts on the pcb against the schematic above.

IC1 is the opamp chip and the layout is for an 8-pin dual-in-line package (DIP). I recommend a TL072 or the 4558 as a good starting point, but if you use a socket for the opamp, the chip can be swapped to test a variety of sounds and capabilities.

The hole in the middle of the pc board can be used for a screw mount but it is also sized to fit the 3/16" high standoff from Eagle Plastics (Mouser p/n 561-LAD187) which is also sold by Small Bear.

The back of the plastic mount has an adhesive pad. Peel off the covering from the pad and stick the standoff inside your box where you want the board to be mounted, even on the back of a pot!
The Inverting Input is designated as I1 (marked with a minus sign) and the Non-Inverting Input is I2 (marked with a plus sign). The pads below the inputs are extra ground connections and may be used as needed.

The pads marked "A" and "B" have a special function and are not used for most of the projects. Leave them empty unless otherwise instructed.

The pad marked R0 is for a pulldown resistor that may be added for certain circuit designs. More details on the pcb information page.


Use the Opamp Multi-Purpose pc board to build one of the following:

  • Guitar Direct Box
  • Dual Output Booster
  • Boost and Buffer
  • Dual Buffer
  • Re-amplifying Interface
  • and more!
The complete information, schematics and modifications are available to buyers of the pcb. A link will be emailed to you upon purchase so you can review the information and collect parts while the board is being shipped to you.


A single pc board is $10.00 US plus shipping. Place your order on the AMZ catalog page.


AMZ-FX Home Page       Lab Notebook Main Page       Guitar Effects Blog

©2009 Jack Orman
All Rights Reserved

Privacy Policy