|     
 | 
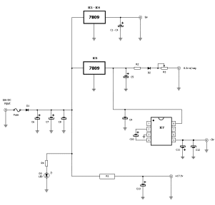
| Power Supply PC BoardMULTIPLE REGULATED VOLTAGES
 A DC power supply (not included) is required as a voltage source to drive the Power Supply pcb. An 18v transformer is recommended because the input voltage is filtered and available as one of the outputs, but any DC wall adapter with 14v to 18v is suitable. 
Multiple filtered and regulated dc voltages are available on the board. IC1 through IC5 are 7809 regulators but I usually substitute a 7812 regulator for IC1 so that I have a 12v output too. 
 A DC wall adapter that can provide 18v at 1A is recommended but transformers with current down to 750ma or less can be used as long as the total draw from all of the outputs does not exceed the capacity of the adapter. 
 The voltage from IC5 is processed through a diode and series resistance as a way of imitating voltage sag from a dying battery. It is easy to bypass this feature if not required and use the IC5 voltage as an additional fixed 9v output. Each of the IC1 - IC5 regulated outputs can easily supply 150 ma or more. The TO-220 regulators are rated for 1A each but I do not recommend drawing that much current from any one of the outputs as excess heat may be produced inside the box. 
 The negative 9v converter has less current capacity but can easily drive a PNP booster and fuzz circuit at the same time. 
A pedalboard with a booster pedal, two distortions, and 8 more assorted pedals will typically draw less than 500 ma, which is well within the capacity of this design.
 The power outputs share a common ground, and though it should work well with the majority of pedals, there are a few designs (mostly digital) that will require a power input with an isolated ground to avoid hum. 
 The AMZ Power pc board can supply the following: 
 
 Order the current version of the power pcb from the Catalog Page. 
 | 
 
AMZ-FX Home Page       
Lab Notebook Main Page       
Guitar Effects Blog
 
 ©2010 Jack Orman  
All Rights Reserved