Muzique logo AMZ Guitar Effects Blog

Power Supply PC Board
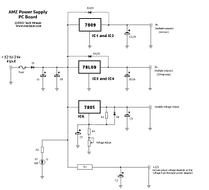
MULTIPLE REGULATED VOLTAGES


This is the complete schematic for the circuit that is contained on the AMZ Power Supply PC Board. It features multiple +9v linear voltage regulators and a filtered version of the input voltage, which is 12v to 18v. The basic idea is to create a single pc board that can be used to produce clean, noise-free power for your pedals. The optional Voltage Doubler pcb can be added to provide a -9v outlet for PNP transistor circuits.

A DC power supply (not included) is required as a voltage source to drive the Power Supply pcb. An 12v transformer is recommended because the input voltage is filtered and available as one of the outputs, but any DC wall adapter with 12v to 18v is suitable.

Multiple filtered and regulated dc voltages are available on the board. IC1 and IC2 are 7809 regulators that provides +9 volts output with up to 1A total power consumption. IC3 and IC4 are 78L09 regulators with 100ma capacity. The input voltage is filtered and also available for driving pedals and can provide an additional high current output, though it is not regulated.

A DC wall adapter that can provide 12v at 1A is recommended but transformers with current down to 750ma or less can be used as long as the total draw from all of the outputs does not exceed the capacity of the adapter.

Power Supply PCB This is the blank 2.7" x 1.5" Power pcb. It has an optional LED (with current limiting resistor) on board to indicate when the board is energized.

The 7809 regulated outputs can easily supply 500 ma or more. The TO-220 regulator is rated for 1A each but I do not recommend drawing that much current from any one of the outputs as excess heat may be produced inside the box.

The voltage from one of the 9v outputs can be processed through a diode and series resistance as a way of imitating voltage sag from a dying battery. This feature is optional if not required (see topic below).

AMZ Power Supply How much current does a typical pedal draw? A booster like the LPB-1 or Mini-Booster will need less than 2 ma. and a distortion such as the TS-9, SD-1, Big Muff or Proco Rat will use less than 8 ma. Analog chorus or delays will need less than 20 ma and digital devices use slightly more (45 - 75 ma). Check out the power list for information on the current requirements of many common effects pedals.

A pedalboard with a booster pedal, two distortions, and 8 more assorted pedals will typically draw less than 500 ma, which is well within the capacity of this design.

The power outputs share a common ground, and though it should work well with the majority of pedals, there are a few designs (mostly digital) that will require a power input with an isolated ground to avoid hum.


The AMZ Power pc board can supply the following:

  • +18v filtered power (depending on your wall adapter voltage)
  • Multiple +9v regulated power outputs (enough to drive 10 or more pedals)
  • Low voltage sag output for dying battery simulation
  • Negative 9v for PNP boosters and fuzz boxes (with optional Voltage Doubler pcb)
  • and more!
The complete information with schematics, parts list, and modifications are available buyers of the pcb. A link will be emailed to you upon purchase so you can review the information and collect parts while the board is being shipped to you.


A single ready-to-solder pc board is $14.00 US plus shipping.

Place your order on the AMZ catalog page.


©2010 Jack Orman
All Rights Reserved
Not for Posting on Any Web Site

AMZ-FX Home Page       Lab Notebook Main Page       More PC Boards